例如: 北京现代   宝马   凯迪拉克   科鲁兹   蒙迪欧   创酷   
欢迎登录
使用QQ直接登录
  • 还没有帐号? 免费注册
新用户注册
  • 已经注册账号? 立即登录
您的当前位置:首页 -> 信息资讯
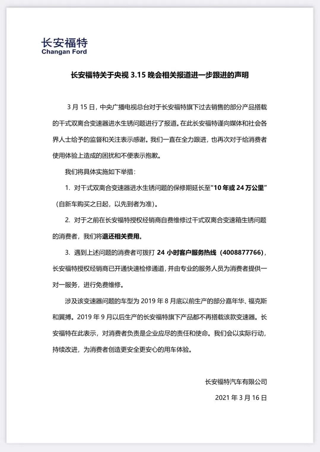
长安福特发布后续声明:干式双离合变速箱延保至10年或24万公里

exterior-3.jpg

      3月15日,在3.15晚会上,福特汽车变速箱生锈问题遭点名。3月16日,长安福特宣布,对干式双离合变速箱自购买之日起延保至10年或24万公里。同时,对于在经销商处自费维修过的干式双离合变速箱生锈问题的消费者,将退还相关费用。

长安福特发布后续声明:干式双离合变速箱延保至10年或24万公里


网站版权所有 315汽车网 未经许可不得转载 Copyright © 315qc.com. All rights reserved.  网站制作
hui.png京公网安备11011802222225号 京ICP备17054747号-1  技术支持

 
0
扫描访问手机站
关注微信公众号
服务热线: 010-89941025
工作时间:周一至周五 9:00-17:00